当前位置: 首页> 公示公告

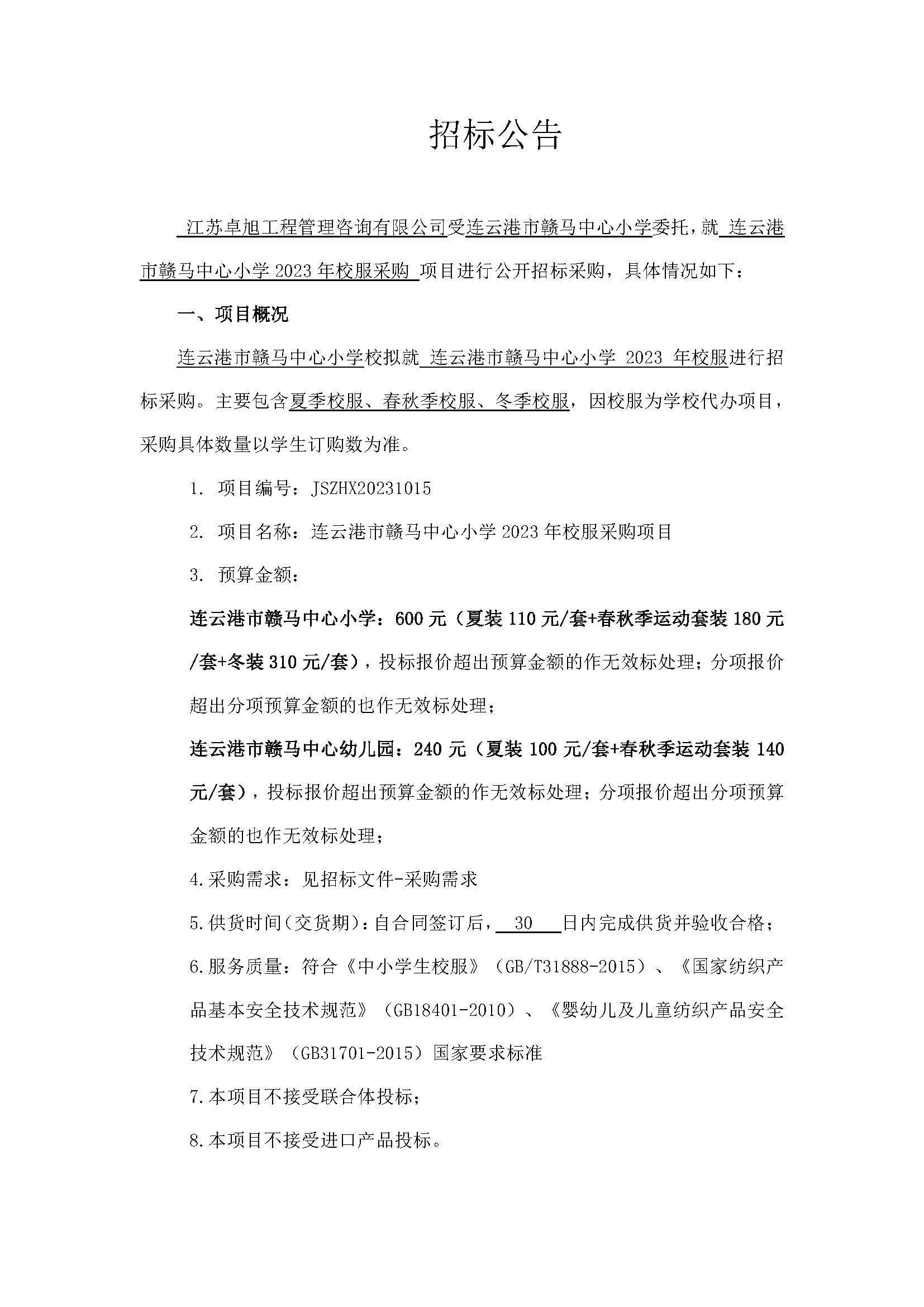
连云港市赣马中心小学2023年校服采购招标公告

信息来源:赣榆教育在线 信息提供日期:2023-10-25 【字体大小:

20231025连云港市赣马中心小学2023年校服采购招标公告_页面_1.jpg

20231025连云港市赣马中心小学2023年校服采购招标公告_页面_2.jpg

20231025连云港市赣马中心小学2023年校服采购招标公告_页面_3.jpg

20231025连云港市赣马中心小学2023年校服采购招标公告_页面_4.jpg

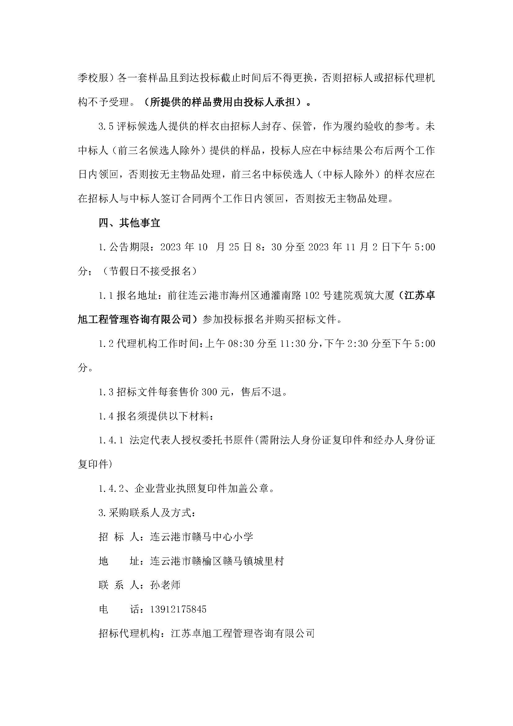
20231025连云港市赣马中心小学2023年校服采购招标公告_页面_5.jpg