欢迎访问赣榆教育专题网!
设为首页
|
加入收藏
赣榆区人民政府
赣榆教育专题网
首页
新闻资讯
校园动态
公示公告
教育文件
教育简报
图片新闻
新闻资讯
校园动态
公示公告
教育文件
教育简报
图片新闻
当前位置:
首页
>
公示公告
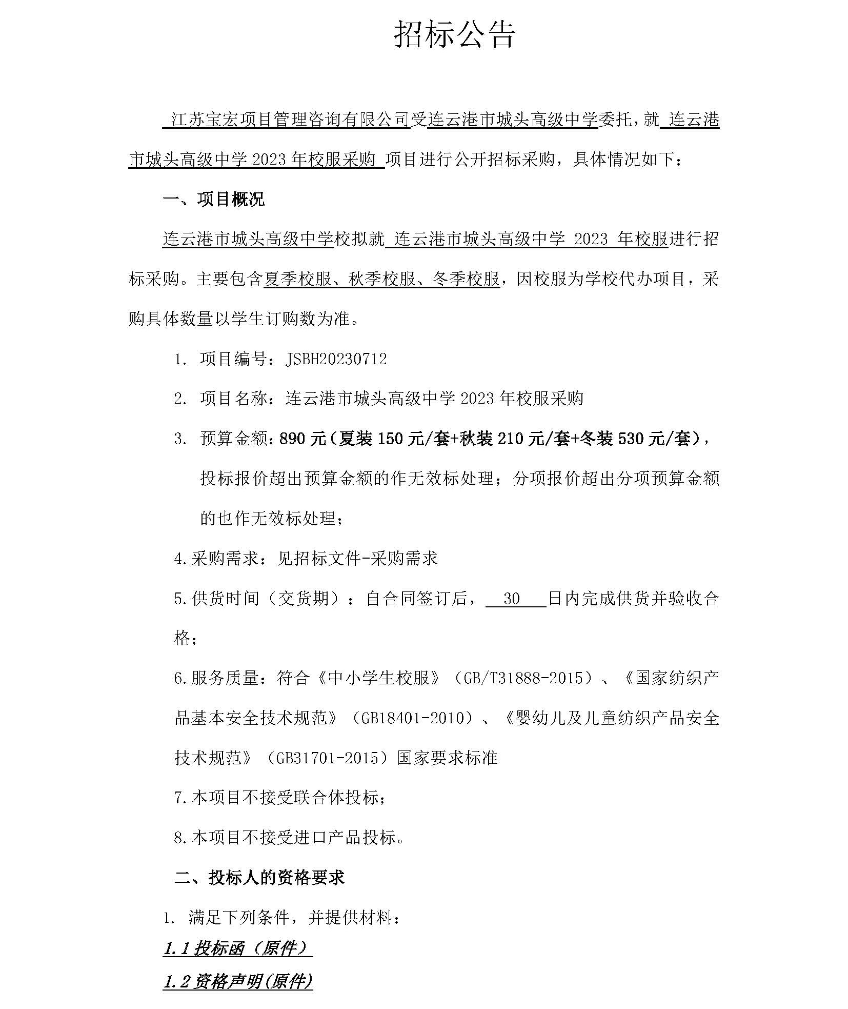
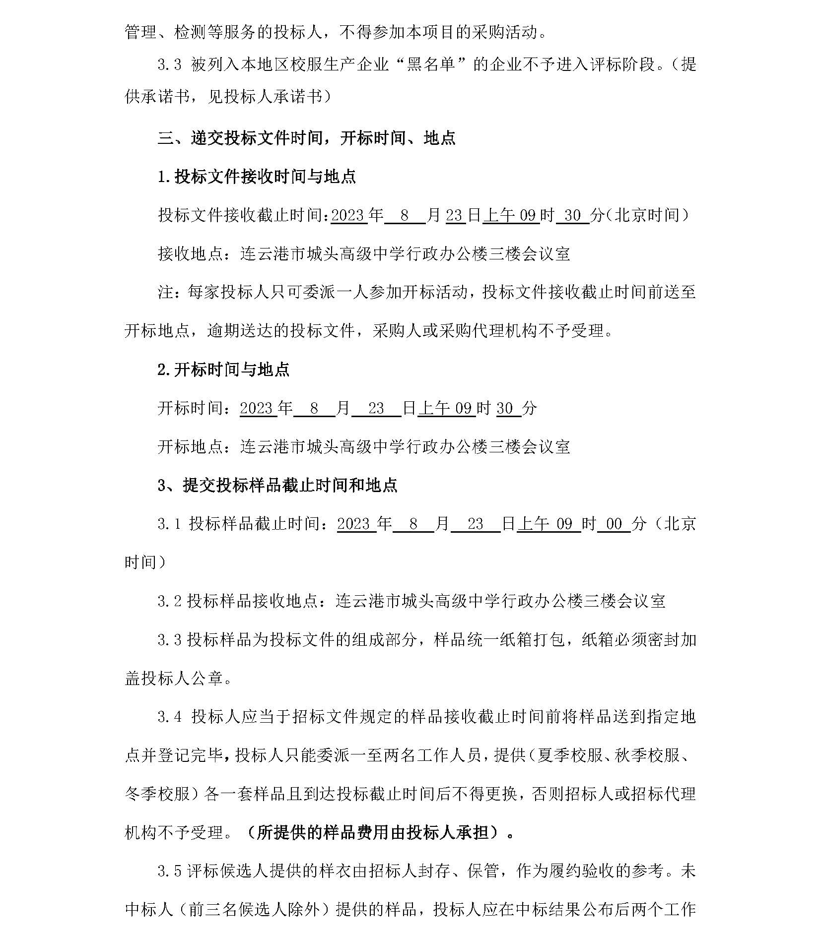
连云港市城头高级中学2023年校服采购招标公告
信息来源:赣榆教育在线
信息提供日期:2023-08-01
【字体大小:
大
中
小
】